11
Dec
En trabajos de metalurgia, soldadura, reparación automotriz, fabricación de tuberías o estructuras, la elección del disco de corte adecuado es un factor decisivo. Usar el disco incorrecto no solo reduce la eficiencia, sino que también aumenta el riesgo de accidentes.Esta guía responde a la pregunta “¿Qué disco necesito para cortar metal?” analizando tipos, aplicaciones, seguridad.
Un disco de corte o cut-off wheel es un disco abrasivo delgado diseñado para cortar metales de manera rápida y precisa cuando se utiliza con una amoladora angular o una herramienta eléctrica similar.

Un error común puede tener consecuencias graves:
Los discos finos (de 1-3 mm) para amoladora angular. Según el abrasivo, se especializan:

Discos con dientes, para sierras de mesa o de corte. Producen un corte limpio y con pocas chispas. Ideales para cortes largos y rectos en perfiles y tubos de aluminio o acero dulce.

Para corte continuo de materiales muy duros (aceros endurecidos) en entornos industriales, a menudo con refrigeración por agua.

Cada metal tiene diferentes características de dureza, conductividad térmica y comportamiento frente al abrasivo. Por eso la selección del disco es determinante.
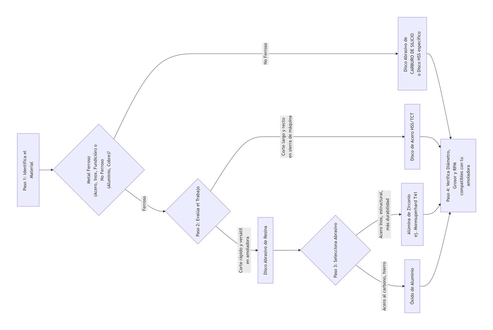
Diagrama de Selección: Elige en 30 Segundos

Paso 1: ¿Qué material cortas? → Acero/Inox o Aluminio/Cobre.Paso 2: ¿Con qué herramienta? → Amoladora o Sierra de máquina.
Paso 3 (para amoladora y acero): ¿Uso profesional intensivo? → SÍ: Elige disco de Alúmina de Zirconio (ej. Moresuperhard T41). NO: Elige disco de Óxido de Aluminio.
Paso 4: ¡Verifica siempre que el diámetro y la velocidad máxima (RPM) del disco sean compatibles con tu herramienta!
| Tipo (Material Abrasivo) | Mejor Para | Ventaja Principal | Marca de Referencia en España |
|---|---|---|---|
| Óxido de Aluminio (A) | Acero al carbono, hierro, metales ferrosos generales. | Precio competitivo y versatilidad. | Bosch Professional, Ferro |
| Alúmina de Zirconio (ZA) | Acero inoxidable, acero estructural, aleaciones duras (uso profesional). | Máxima durabilidad y velocidad de corte. Menor vibración. | Moresuperhard (T41), Métabo |
| Carburo de Silicio (C) | Aluminio, cobre, latón, fundición, materiales no ferrosos. | Corte eficaz en materiales más blandos y quebradizos. | Varias marcas (buscar específico “para aluminio”). |
El más común
Ideal para acero
Buena relación precio/rendimiento
Más duradero
Mayor velocidad de corte
Funciona bien en inox y metales no ferrosos
Alta eficiencia para metales difíciles
Menor generación de calor
Mayor vida útil
Los discos MoreSuperhard están fabricados con resinas premium y malla reforzada para garantizar estabilidad a alta velocidad.
¿Puedo usar el mismo disco para cortar acero y aluminio?
No es lo ideal. Se recomiendan discos diferentes (Óxido de Aluminio/Zirconio para acero, Carburo de Silicio para aluminio) para un rendimiento y seguridad óptimos. Usar un disco para acero en aluminio puede “empastarlo” y causar sobrecalentamiento.
¿Qué disco necesito específicamente para acero inoxidable?
Es crucial usar un disco específico para inoxidable o de Alúmina de Zirconio (libre de hierro, cloro y azufre). Esto evita la “contaminación cruzada” que oxida y mancha el acero inoxidable permanentemente. Los discos Moresuperhard T41 son una excelente opción para esta tarea.
¿Cómo sé si un disco es de buena calidad?
Señales: Marcado claro (tamaño, RPM, material, estándares de seguridad CE/EN), granos abrasivos bien distribuidos, refuerzo de malla de fibra de vidrio visible y resistencia al doblarlo ligeramente (sin romperse fácilmente).
¿Es obligatorio el equipo de protección (EPI)?
SÍ, siempre y sin excepción. Gafas de protección integral o pantalla facial, guantes, protectores auditivos y ropa resistente son absolutamente indispensables al usar una amoladora.
MoreSuperhard es un fabricante global de herramientas abrasivas y superabrasivas. Sus Cut-Off Wheels están diseñados para proyectos profesionales y aplicaciones industriales.

Gracias a:
Resina de alta calidad
Selección de abrasivo optimizada
Menor resistencia durante el corte
Especialmente útiles para acero inoxidable, acero al carbono y aluminio.
Modelos comunes:
115×1.0×22.23 mm
115×1.2×22.2 mm
115×1.6×22.2 mm
Compatibles con la mayoría de amoladoras de 4.5″–5″.
Cada disco integra:
Malla de fibra de vidrio reforzada
Alta resistencia a impactos
Estabilidad a velocidades de hasta 13.300 RPM
Cumple plenamente con los estándares internacionales de seguridad.
Para trabajos profesionales frecuentes con acero inoxidable o estructural, invertir en discos de Alúmina de Zirconio (como los de la serie Moresuperhard T41) ofrece la mejor relación durabilidad-precio y seguridad a largo plazo.
Para el bricolaje ocasional con metales comunes, un juego de discos abrasivos de Óxido de Aluminio de una marca reconocida es una opción segura y eficaz.
Recuerda: Tu seguridad y el resultado de tu trabajo dependen de esta elección. No improvises. Selecciona el disco correcto, verifica las especificaciones y nunca te saltes las medidas de protección.
Palabras clave relacionadas: disco corte metal, disco para amoladora, disco acero inoxidable, disco abrasivo, alúmina de zirconio, Moresuperhard, T41, comprar disco corte España, seguridad con amoladora.